学院新闻
首页» 学院新闻

我院成功举办第四届MBA案例写作大赛

鼓励我院师生自主提高案例开发能力,检验MBA案例教学成果,提升我校MBA项目案例写作能力,促进案例写作项目成果的实际应用,由中国免费靠逼视频(北京)经济管理学院案例研究与开发中心、MBA教育中心以及MBA联合会主办的“第四届MBA案例写作大赛”复赛于2023年3月17日在主楼B座1118室落下帷幕。初赛脱颖而出的14组案例进行现场展示,大赛邀请到北京航空航天大学周宁教授、山东财经大学刘素教授、西南大学的石声萍副教授、中国免费靠逼视频(北京)郑玉华教授以及许文静教授五位评审专家进行专业的点评和指导,MBA案例指导教师以及2022级MBA学生代表积极参与,有效激发了我校MBA案例写作的热情和潜力。


ab638fea8e6a46999bfb11f4ad1d15e1.jpg


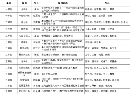
本次案例写作复赛参赛选手为2022级MBA学生共14支参赛队伍,由团队协作完成案例写作汇报。比赛过程分为案例陈述、评委提问点评、打分三个环节,经过同学们精彩的案例陈述、评审专家综合而精准的点评,最终评选出一等奖团队两个、二等奖团队五个、三等奖团队7个以及14个个人奖项。

大赛4.png


最具价值队员(MVP)

2022245665

陆云

2022216260

韩晓婧

2022245617

范灵燕

2022245613

褚建飞

2022216273

李骄杨


最佳领导者(组长)

2022216272

李健源

2021245621

弓雨萌

2022216250

陈晴晴

2022245634

李德莎

 

最佳风采奖

第一名

李骄杨

第二名

李胜男

第三名

毕松杨

第四名

王宁

第五名

黄捷


此次案例写作大赛复赛的成功举办,不仅充分显示了我校MBA教学过程中对案例写作的重视,更为同学们在日后的案例学习和工作打下了基础。赛后同学们均表示在实际的案例写作过程中学习到了案例分析方法,更从竞争队伍和评审老师点评中找到了自身的不足,以此有了更好的完善自我的机会,加以实现自身能力的提升。同时,我校MBA项目将以此为契机,不断提升教学质量,始终围绕赛学结合、以赛促教、以赛促学、以赛促改,积极地做好案例开发,探索人才培养的关键途径,促进MBA项目高质量内涵式发展。下一步,中国免费靠逼视频(北京)MBA教育中心将会更加重视案例的开发与应用,不断开拓案例开发新领域,注重案例的实际指导性,实现百优案例质和量新的突破。

大赛2.jpg